怎么使用deepseek快速排查模拟人生bug-deepseek排查模拟人生mod冲突

分类:攻略 日期:

如果你是刚入门的小白,可能还不清楚怎么处理错误报告,那么这个教程就不太适合你。它是为了那些有一定游戏排查经验的玩家,帮助你更快速、准确地定位和解决模拟人生4中的错误。昨晚测试时,小编发现了一个非常有效的方法,通过使用Deep Seek工具来直接读取错误报告,从而能够迅速找出问题的根源。这里分享一下这个过程,帮助你提升排查效率。

怎么使用deepseek快速排查拟人生手游大全'>模拟人生bug

一:定位MCCC的安装位置

在出现右上角的橙色警告框后,首先你需要找到你安装的MCCC(MC Command Center)的位置。

这个位置通常是在你游戏文件夹中,如果不清楚,可以通过资源管理器进行搜索。

二:打开错误报告

找到你安装目录下的lastexception文件,这个文件记录了上次出现错误的详细信息。

双击该文件,你会看到一份详细的错误报告。

三:复制错误代码

错误报告中会有一个叫做full error vallstack的部分。

你需要打开它,复制里面的所有代码。

这些代码将帮助你找出出错的根源。

四、准备Deep Seek

打开Deep Seek工具,在输入框中先输入一些前置问题,目的是让Deep Seek做好准备,分析报告的错误内容。

五:粘贴错误代码

将你刚才复制的完整错误代码粘贴到Deep Seek的输入框中,然后按下回车,等待AI进行分析。

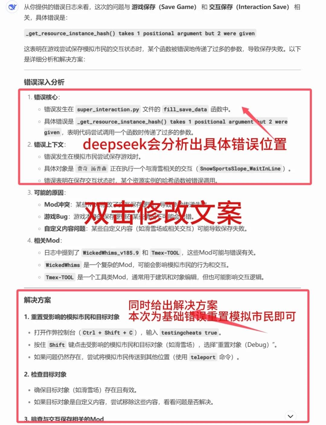
六:查看AI提供的解决方案

Deep Seek会根据错误报告给出一份详细的分析和解决方案。

最重要的是看“错误上下文”这一段,它能够帮助你识别问题是由游戏本身引起的,还是某个MOD导致的。

七:为什么这个方法有效?

Deep Seek可以帮助你快速筛选出错误报告中的关键信息,并提供针对性的修复建议。

通过“错误上下文”部分,你能够准确判断问题的来源,是游戏本身的Bug,还是第三方MOD的冲突,从而高效地进行问题定位和修复。

八:适用人群

这种方法适合那些对游戏排查有一定经验的玩家,尤其是那些经常使用MOD或者喜欢深入了解游戏内部结构的玩家。

它能大大缩短你排查错误的时间,帮助你更快速地解决问题,提升游戏体验。

以上就是小编为大家准备的关于怎么使用deepseek快速排查模拟人生bug的全部内容了,希望对大家有帮助。

更多游戏最新攻略就在沧海攻略